Thank you for the tips an remark.
So i need 5VDC relay (i have some) who will be fed by the 5VDC of the USB port.
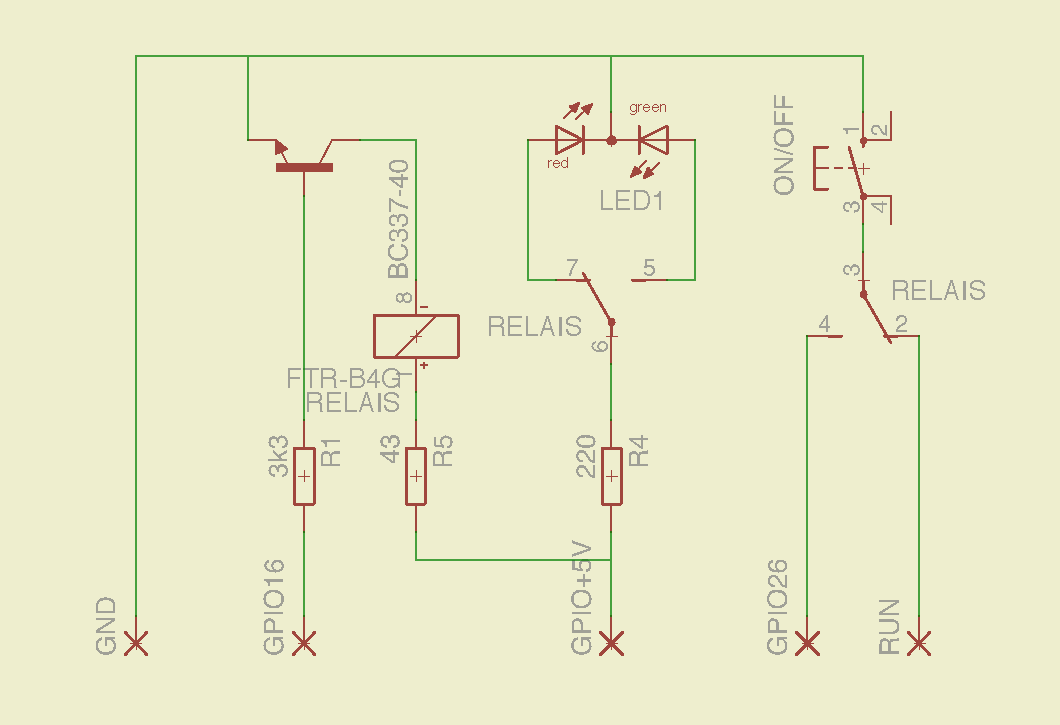
I start to understand....
The RPI is switched OFF :
- no 5VDC at the output of the USB port
- the RED LED is fed by the 5VDC of the GPIO to show that RPI is OFF or not started yet
- so the relay is OFF, the only thing you can do is to feed the P6 (RUN) contact to "reset" the RPI and start it
The RPI starts after pushing the momentary switch :
- the RED LED is still RED until the GPIO26 (for you) is fed after the start of the RPI
The RPI is ON :
- the relay is fed by the 5VDC of the USB port, the contacts switch
- the "momentary button contact" of the relay switches so P6 (RUN) cannot be fed by doing a mistake
- the "LED contact" of the relay switches so the RED LED is not fed anymore but the GREEN YES
- the only action you do is to switch off
Very clever !!!!!!
I think this function can be be done easily with the Runeaudio GPIO addon (see the attached file)

